How To
How to Play Don't Wake Daddy (Board Game)
Don't Wake Daddy is a fun entertaining game for any age and a favorite for many. In this article, we'll walk you through the instructions for setup and gameplay. If you're ready to get started, read on!
How to Make Vimto Drink
Have you ever experienced the simply fruitful drink of Vimto cordial syrup? The Vimto drink exudes an everlasting taste of sweetness fit for multiple occasions, in particular in the middle-east recognized as an essential exotic specialty drink especially...
How to Prune Croton Plants
Colorful crotons are a tropical plant that have a reputation for being fussy. Fortunately, trimming them is simple! In fact, you don't really have to prune them unless you want to trim away dead leaves, cut back growth, or take a cutting. Just pop on a pa...
How to Check PS3 Memory
If your PlayStation is acting laggy or bogged down, you should probably check the memory that's being used and how much is free. This wikiHow will teach you how to check your PS3 memory by going through your PlayStation's settings.
How to Dye Hair with Conditioner
If you use semi-permanent hair color to dye your hair, you’ve probably heard about mixing in conditioner to moisturize your luscious locks. While hairdressers still aren’t in agreement about using conditioner with dye for hydration, you can definitely mix...
How to Change Your Password from Your Windows 10 Lock Screen
If you've forgotten the password to a computer that runs Windows 10, or you simply want to change your password, one of the easiest solutions is to change your password directly from your Windows 10 lock screen. This article will walk you through this pro...
How to Activate a Weibo Account
Weibo is a Chinese microblogging website and this wikiHow teaches you how to activate an account. You'll need to use a web browser for this process.
How to Wash Fuzzy Sweaters
We've all had it happen at least once—the fluffy sweater you loved has lost its softness and now the fabric is pilled. This might mean you need to change the way you wash your soft sweater, either by hand or in the machine. Making a few simple care change...
Safe and Effective Ways to Soothe Esophagus Pain
Pain in your esophagus, between your neck and your upper abdomen, can be alarming and annoying. The most common cause for pain in your esophagus, sometimes called esophagitis, is acid reflux, but it could also come from an infection, food allergies, or a...
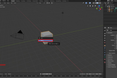
How to Make 3D Text with Blender
Blender is a powerful free open source 3d program that allows you to create animated films, visual effects, art, 3D printed models, motion graphics, interactive 3D applications, virtual reality, and computer games. This wikiHow will teach you how to creat...
How to Eat Vegetables for Weight Loss
Vegetables are an important part of any diet, but they’re especially crucial if you’re trying to lose weight. Swapping out high-calorie foods with vegetables can help you drop a few pounds and get healthier.[1] X Trustworthy Source USDA Center for N...
How to Open a Frozen Bottle of Soda
Cooling down a bottle of soda in the freezer might seem like a good idea—until you realize your soda’s been in there for hours and hours! Your bottle of frozen soda might seem like a lost cause, but there are a few ways you can still enjoy your drink with...
Effective Ways to Write About Language Skills in a CV or Resume
If you’re gearing up to apply for a new job, it may be time to update your curriculum vitae (CV). While scanning your previous work, you may have realized that you don’t mention the languages you know! The good news is that writing about your language ski...
How to Tell the Difference Between Plum Blossoms and Cherry Blossoms
Have you ever heard of plum blossoms? These sweet flowers bloom in the winter and are often mistaken for the more popular flower out of the two, the cherry blossom. If you don't know which is which, this wikiHow is for you!
How to Pin Someone on Zoom
Pinned videos remain visible to you on the screen even when someone else is talking and disables Active Speaker View; you can pin up to 9 people to show their videos on the screen as long as the meeting has 2 or more participants. This wikiHow will teach...
Easy Ways to Clean Yellow Piano Keys
The piano is a beautiful instrument, but it can become a bit of eyesore when the keys start looking yellow. Before giving your instrument some much-needed TLC, take a closer look at what type of keys you have. Typically, ivory keys are off-white, porous a...